吉云服务器吉云服务器 吉云服务器

  • 首页
  • 服务器
  • 云主机
  • vps测评
  • 综合资讯
注册登录

vps测评

首页vps测评
个人免费空间推荐:如何选择最佳存储服务 vps测评

个人免费空间推荐:如何选择最佳存储服务

说到这“个人免费空间”嘞,现在网络上可真有不少地方能免费给你一个小地儿用呢。我跟你们讲嘞,以前咱连个手机都不见几个,更别说什么“免费空间”了。可现在不一样啦,科技发达了,人人都可以在网上存东西,不用花钱,你说这多好嘞...

2024-11-18122 阅读0 评论
比玩vps测评
如何选择最优质的美国虚拟主机购买平台 vps测评

如何选择最优质的美国虚拟主机购买平台

要说这美国虚拟主机咋买,老实讲,咱也没啥高深的说法,都是听那些做网站的娃说的。他们说买这美国虚拟主机嘞,得上人家官方网站直接买,这样比较放心。可你要是不懂英语,嘿嘿,这还真得费点劲。很多美国主机商网站都是英文界面,你...

2024-11-18135 阅读0 评论
比玩vps测评
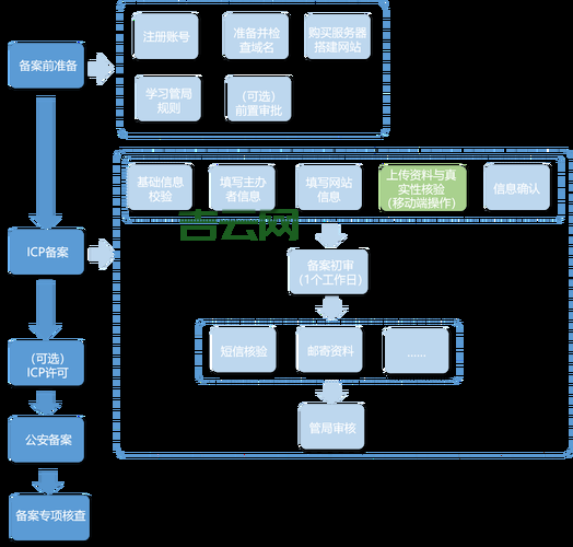
从注册到备案:全流程解读域名备案操作步骤 vps测评

从注册到备案:全流程解读域名备案操作步骤

那个域名备案嘞,不是多复杂,但你要说一点不懂,那确实挺费劲的。我跟你说,要是你想把网站在国内上线,那备案是少不了的。不管你是个人还是公司,都是得备案的。好,今天我就来给你唠唠,这个域名备案流程到底是咋个回事。 一、选...

2024-11-18139 阅读0 评论
比玩vps测评
个人主页申请 vps测评

个人主页申请

你想申请个人主页嘞,哎,这事儿看着挺麻烦,其实简单得很。我跟你说,咱人要是想搞个啥个人主页,也不用啥高深技术,按部就班整一下就行了,听我慢慢说。 第一步呢,得有个域名。你想,没个域名,别人上哪儿找你嘞?这域名就好比你...

2024-11-18137 阅读0 评论
比玩vps测评
域名备案流程详解:快速掌握必备操作步骤 vps测评

域名备案流程详解:快速掌握必备操作步骤

说到这域名备案嘞,听着好像挺复杂,但其实弄清楚了也没啥难的。咱先从头说起,想要备案,头一件事就是得先有个域名,对吧?这域名,就是你网站的地址,就像咱家门口挂的牌子,别人一看就知道是哪儿。你得选个合适的域名,最好是跟你...

2024-11-18133 阅读0 评论
比玩vps测评
ip38:快速查询IP地址与其对应的物理位置 vps测评

ip38:快速查询IP地址与其对应的物理位置

这个嘞,咱也开始听说什么叫“ip38”了,之前还不知道是啥东西,后来一打听,原来跟我们用的网络有关系。说是这个“ip38”能帮人查到自己的IP地址,或者查别人的地址,甚至还能知道这个IP是在哪个地方的。我这不懂啥高级...

2024-11-18233 阅读0 评论
比玩vps测评
手机换IP软件推荐:告别IP限制,畅享网络! vps测评

手机换IP软件推荐:告别IP限制,畅享网络!

有一款适合你! 哎,这年头,上网越来越难了!各种网站封锁、各种限制,简直让人抓狂!尤其是我这种喜欢尝试各种新鲜事物的“网瘾少年”,经常被各种IP限制搞得焦头烂额。 还好,我近发现了“代理IP”这个神器!简直是打开了新...

2024-11-18198 阅读0 评论
比玩vps测评
速成网:快速搭建您的企业网站,专业高效 vps测评

速成网:快速搭建您的企业网站,专业高效

咱今天要说说这个叫《速成网》的东西。啥是速成网嘞?其实就是个让你不用费劲儿,噼里啪啦几下就能搞定网站的法子。过去咱们要是想整网站,那可是麻烦事儿,得从头到尾一步一步来。先去注册个域名,还得找人租个主机,接着还得找个会...

2024-11-18183 阅读0 评论
比玩vps测评
工信部网站备案查询:域名和备案号查询方法 vps测评

工信部网站备案查询:域名和备案号查询方法

近在搞网站,各种流程走下来,感觉自己像个“程序员”一样,哈哈哈!不过让我头疼的还是网站备案,这可是个硬核操作,必须得搞定! 说起来,备案这玩意儿吧,其实就是给网站办个“身份证”,让网站在国内合法地“生存”下去。没有备...

2024-11-18189 阅读0 评论
比玩vps测评
  • 首页
  • 上一页
  • 512
  • 513
  • 514
  • 515
  • 516
  • 517
  • 518
  • 519
  • 520
  • 521
  • 下一页
  • 末页
  • 共 728 页
点击查看更多

最近发表

    我申请仲裁11天了也没通知我的法律困境
    综合资讯2026年01月08日
    二十年诉讼时效适用范围之法律探析
    vps测评2026年01月08日
    注册个体工商户一年所需费用解析
    综合资讯2026年01月08日
    2022年度工资扣税计算器应用与法律解析
    服务器2026年01月08日
    2024年8月1日婚姻法修订要点解析
    云主机2026年01月08日
    劳动局工伤免费咨询指南:劳动者权益保障解析
    vps测评2026年01月08日
    轻微伤事故中协商赔偿的合法策略
    综合资讯2026年01月08日
    意外伤害保险赔偿范围的法定界定与实务解析
    服务器2026年01月08日
    律师打官司收费标准解析
    云主机2026年01月08日
    合法框架下的债务追索策略探讨
    综合资讯2026年01月08日

随便看看

换一换
  • 女头展现的王者荣耀巾帼虚拟风采

    女头展现的王者荣耀巾帼虚拟风采

  • 探寻英语提升,策略、心态与实践之道

    探寻英语提升,策略、心态与实践之道

  • 个体户经营者务必审慎对待注销决策

    个体户经营者务必审慎对待注销决策

  • LOL T级皮肤,独特魅力与深远影响

    LOL T级皮肤,独特魅力与深远影响

  • 壁挂炉使用指南,基础操作与高效节能秘籍

    壁挂炉使用指南,基础操作与高效节能秘籍

  • 揭秘LOL龙的传人从往昔到当下的获取全攻略

    揭秘LOL龙的传人从往昔到当下的获取全攻略

  • 深度解析,应用频繁闪退的原因

    深度解析,应用频繁闪退的原因

  • 探寻Steam分会场,游戏世界的隐秘与精彩

    探寻Steam分会场,游戏世界的隐秘与精彩

友情链接

  • 智慧学堂
  • 萌芽乐园
  • 学术之光
  • 知学网
  • 言习社
  • 童趣学堂
Copyright2026吉云网. 基于吉云服务器搭建 .

海外数据中心服务商,专注香港服务器,香港云服务器,国外服务器,高防服务器,美国服务器等海外服务器租用服务,双向CN2,GIA+BGP高速网络服务。

安全运行天